
5 Ways to Process Images & PDFs with Gemini AI in n8n
描述
分类
🤖 AI & Machine Learning
使用的节点
n8n-nodes-base.setn8n-nodes-base.setn8n-nodes-base.filtern8n-nodes-base.splitOutn8n-nodes-base.splitOutn8n-nodes-base.stickyNoten8n-nodes-base.stickyNoten8n-nodes-base.stickyNoten8n-nodes-base.stickyNoten8n-nodes-base.stickyNote
价格免费
浏览量4
最后更新4/10/2026
workflow.json
{
"meta": {
"instanceId": "d4d7965840e96e50a3e02959a8487c692901dfa8d5cc294134442c67ce1622d3",
"templateCredsSetupCompleted": true
},
"nodes": [
{
"id": "eec7d9b8-d1e3-4a43-9e0d-f6d750e736b5",
"name": "When clicking ‘Test workflow’",
"type": "n8n-nodes-base.manualTrigger",
"position": [
-640,
-400
],
"parameters": {},
"typeVersion": 1
},
{
"id": "5276a2cf-3d42-409a-800d-9080aa5e1a09",
"name": "Google Gemini Chat Model",
"type": "@n8n/n8n-nodes-langchain.lmChatGoogleGemini",
"position": [
1820,
-60
],
"parameters": {
"options": {},
"modelName": "models/gemini-2.0-flash"
},
"credentials": {
"googlePalmApi": {
"id": "BB5B0v4OaFQeEt3C",
"name": "Google Gemini(PaLM) Api account"
}
},
"typeVersion": 1
},
{
"id": "1b89dca9-1137-4e0f-b3ff-1b354152c128",
"name": "AI Agent",
"type": "@n8n/n8n-nodes-langchain.agent",
"position": [
1880,
-260
],
"parameters": {
"text": "={{ $('Loop Over Items').all() }}",
"options": {
"passthroughBinaryImages": true
},
"promptType": "define"
},
"typeVersion": 1.7
},
{
"id": "00348203-882f-48da-8127-e57cf30c5b20",
"name": "Get image from unsplash2",
"type": "n8n-nodes-base.httpRequest",
"position": [
1160,
-280
],
"parameters": {
"url": "={{ $json.url }}",
"options": {}
},
"typeVersion": 4.2
},
{
"id": "1b07777f-954b-4471-ab4b-070c902c0bc1",
"name": "Split Out",
"type": "n8n-nodes-base.splitOut",
"position": [
500,
-280
],
"parameters": {
"options": {},
"fieldToSplitOut": "urls"
},
"typeVersion": 1
},
{
"id": "3646a695-d63b-4e25-93b4-a208592e6eac",
"name": "Get image from unsplash3",
"type": "n8n-nodes-base.httpRequest",
"position": [
720,
0
],
"parameters": {
"url": "={{ $json.urls }}",
"options": {}
},
"typeVersion": 4.2
},
{
"id": "34ef745b-23c6-422d-9367-de79eeb54e77",
"name": "Transform to base",
"type": "n8n-nodes-base.extractFromFile",
"position": [
940,
0
],
"parameters": {
"options": {},
"operation": "binaryToPropery"
},
"typeVersion": 1
},
{
"id": "762507d2-2093-4ac8-a4d4-2972c53fa839",
"name": "Call Gemini API1",
"type": "n8n-nodes-base.httpRequest",
"position": [
1160,
0
],
"parameters": {
"url": "=https://generativelanguage.googleapis.com/v1beta/models/gemini-2.0-flash:generateContent",
"method": "POST",
"options": {},
"jsonBody": "={\n \"contents\": [{\n \"parts\":[\n {\"text\": \"Whats on this image?\"},\n {\n \"inline_data\": {\n \"mime_type\": \"image/jpeg\",\n \"data\": \"{{ $json.data }}\"\n }\n }\n ]\n }]\n}\n",
"sendBody": true,
"specifyBody": "json",
"authentication": "genericCredentialType",
"genericAuthType": "httpQueryAuth"
},
"credentials": {
"httpQueryAuth": {
"id": "Eh1GI1UjOtJk4CDZ",
"name": "Query Gemini Auth account"
}
},
"typeVersion": 4.2
},
{
"id": "0dfa7ae9-1eda-49ca-8067-c467346c27cb",
"name": "Loop Over Items",
"type": "n8n-nodes-base.splitInBatches",
"position": [
1560,
-280
],
"parameters": {
"options": {}
},
"typeVersion": 3
},
{
"id": "c5562d6b-0b56-4f15-bbd0-441359f89d86",
"name": "AI Agent2",
"type": "@n8n/n8n-nodes-langchain.agent",
"position": [
1560,
-700
],
"parameters": {
"text": "whats on the image",
"options": {
"passthroughBinaryImages": true
},
"promptType": "define"
},
"typeVersion": 1.7
},
{
"id": "277c44ec-109b-4dfa-bc04-defec26e6581",
"name": "Google Gemini Chat Model1",
"type": "@n8n/n8n-nodes-langchain.lmChatGoogleGemini",
"position": [
1500,
-540
],
"parameters": {
"options": {},
"modelName": "models/gemini-2.0-flash"
},
"credentials": {
"googlePalmApi": {
"id": "BB5B0v4OaFQeEt3C",
"name": "Google Gemini(PaLM) Api account"
}
},
"typeVersion": 1
},
{
"id": "c303ab4e-155f-4c36-bf07-4825d0d1fd93",
"name": "Get image from unsplash4",
"type": "n8n-nodes-base.httpRequest",
"position": [
1160,
-700
],
"parameters": {
"url": "=https://plus.unsplash.com/premium_photo-1740023685108-a12c27170d51?q=80&w=2340&auto=format&fit=crop&ixlib=rb-4.0.3&ixid=M3wxMjA3fDB8MHxwaG90by1wYWdlfHx8fGVufDB8fHx8fA%3D%3D",
"options": {}
},
"typeVersion": 4.2
},
{
"id": "b786ac03-75d0-4830-849f-ee9ed8e108fa",
"name": "Get PDF file",
"type": "n8n-nodes-base.httpRequest",
"position": [
260,
360
],
"parameters": {
"url": "https://www.w3.org/WAI/ER/tests/xhtml/testfiles/resources/pdf/dummy.pdf",
"options": {}
},
"typeVersion": 4.2
},
{
"id": "bb7ba59e-050a-4259-8238-dc25f458e3c4",
"name": "Get image from unsplash",
"type": "n8n-nodes-base.httpRequest",
"position": [
260,
660
],
"parameters": {
"url": "=https://plus.unsplash.com/premium_photo-1740023685108-a12c27170d51?q=80&w=2340&auto=format&fit=crop&ixlib=rb-4.0.3&ixid=M3wxMjA3fDB8MHxwaG90by1wYWdlfHx8fGVufDB8fHx8fA%3D%3D",
"options": {}
},
"typeVersion": 4.2
},
{
"id": "65a4cb42-632b-4fbd-8e28-10e36e9f1e00",
"name": "Call Gemini API with PDF",
"type": "n8n-nodes-base.httpRequest",
"position": [
720,
360
],
"parameters": {
"url": "=https://generativelanguage.googleapis.com/v1beta/models/gemini-2.0-flash:generateContent",
"method": "POST",
"options": {},
"jsonBody": "={\n \"contents\": [{\n \"parts\":[\n {\"text\": \"Whats on this pdf?\"},\n {\n \"inline_data\": {\n \"mime_type\": \"application/pdf\",\n \"data\": \"{{ $json.data }}\"\n }\n }\n ]\n }]\n}\n",
"sendBody": true,
"specifyBody": "json",
"authentication": "genericCredentialType",
"genericAuthType": "httpQueryAuth"
},
"credentials": {
"httpQueryAuth": {
"id": "Eh1GI1UjOtJk4CDZ",
"name": "Query Gemini Auth account"
}
},
"typeVersion": 4.2
},
{
"id": "75a13a82-c051-449a-bf52-837256c18f22",
"name": "Call Gemini API with Image",
"type": "n8n-nodes-base.httpRequest",
"position": [
720,
660
],
"parameters": {
"url": "=https://generativelanguage.googleapis.com/v1beta/models/gemini-2.0-flash:generateContent",
"method": "POST",
"options": {},
"jsonBody": "={\n \"contents\": [{\n \"parts\":[\n {\"text\": \"Whats on this image?\"},\n {\n \"inline_data\": {\n \"mime_type\": \"image/jpeg\",\n \"data\": \"{{ $json.data }}\"\n }\n }\n ]\n }]\n}\n",
"sendBody": true,
"specifyBody": "json",
"authentication": "genericCredentialType",
"genericAuthType": "httpQueryAuth"
},
"credentials": {
"httpQueryAuth": {
"id": "Eh1GI1UjOtJk4CDZ",
"name": "Query Gemini Auth account"
}
},
"typeVersion": 4.2
},
{
"id": "55964e8d-ce0a-4157-b536-41862da946ab",
"name": "Transform to base64 (image)",
"type": "n8n-nodes-base.extractFromFile",
"position": [
500,
660
],
"parameters": {
"options": {},
"operation": "binaryToPropery"
},
"typeVersion": 1
},
{
"id": "57fc92ee-2a74-4d49-ae7a-6c499a1f380e",
"name": "Transform to base64 (pdf)",
"type": "n8n-nodes-base.extractFromFile",
"position": [
500,
360
],
"parameters": {
"options": {},
"operation": "binaryToPropery"
},
"typeVersion": 1
},
{
"id": "dc0a5515-1a51-4a11-9b39-ac8b30bcb0ba",
"name": "Define Multiple Image URLs",
"type": "n8n-nodes-base.set",
"position": [
260,
0
],
"parameters": {
"options": {},
"assignments": {
"assignments": [
{
"id": "95f15b6e-f66a-450a-be19-75d4c339f943",
"name": "urls",
"type": "array",
"value": "=[\n \"https://plus.unsplash.com/premium_photo-1740023685108-a12c27170d51?q=80&w=2340&auto=format&fit=crop&ixlib=rb-4.0.3&ixid=M3wxMjA3fDB8MHxwaG90by1wYWdlfHx8fGVufDB8fHx8fA%3D%3D\",\n \"https://images.unsplash.com/photo-1739609579483-00b49437cc45?q=80&w=2342&auto=format&fit=crop&ixlib=rb-4.0.3&ixid=M3wxMjA3fDB8MHxwaG90by1wYWdlfHx8fGVufDB8fHx8fA%3D%3D\"\n]\n"
}
]
}
},
"typeVersion": 3.4
},
{
"id": "4f9037a3-adc5-4ada-b977-6ecdf6f58705",
"name": "Split Out to multiple items",
"type": "n8n-nodes-base.splitOut",
"position": [
500,
0
],
"parameters": {
"options": {},
"fieldToSplitOut": "urls"
},
"typeVersion": 1
},
{
"id": "0e0bbf58-4c83-4769-9616-c120296ce5e0",
"name": "Sticky Note",
"type": "n8n-nodes-base.stickyNote",
"position": [
-760,
-780
],
"parameters": {
"color": 5,
"width": 440,
"height": 340,
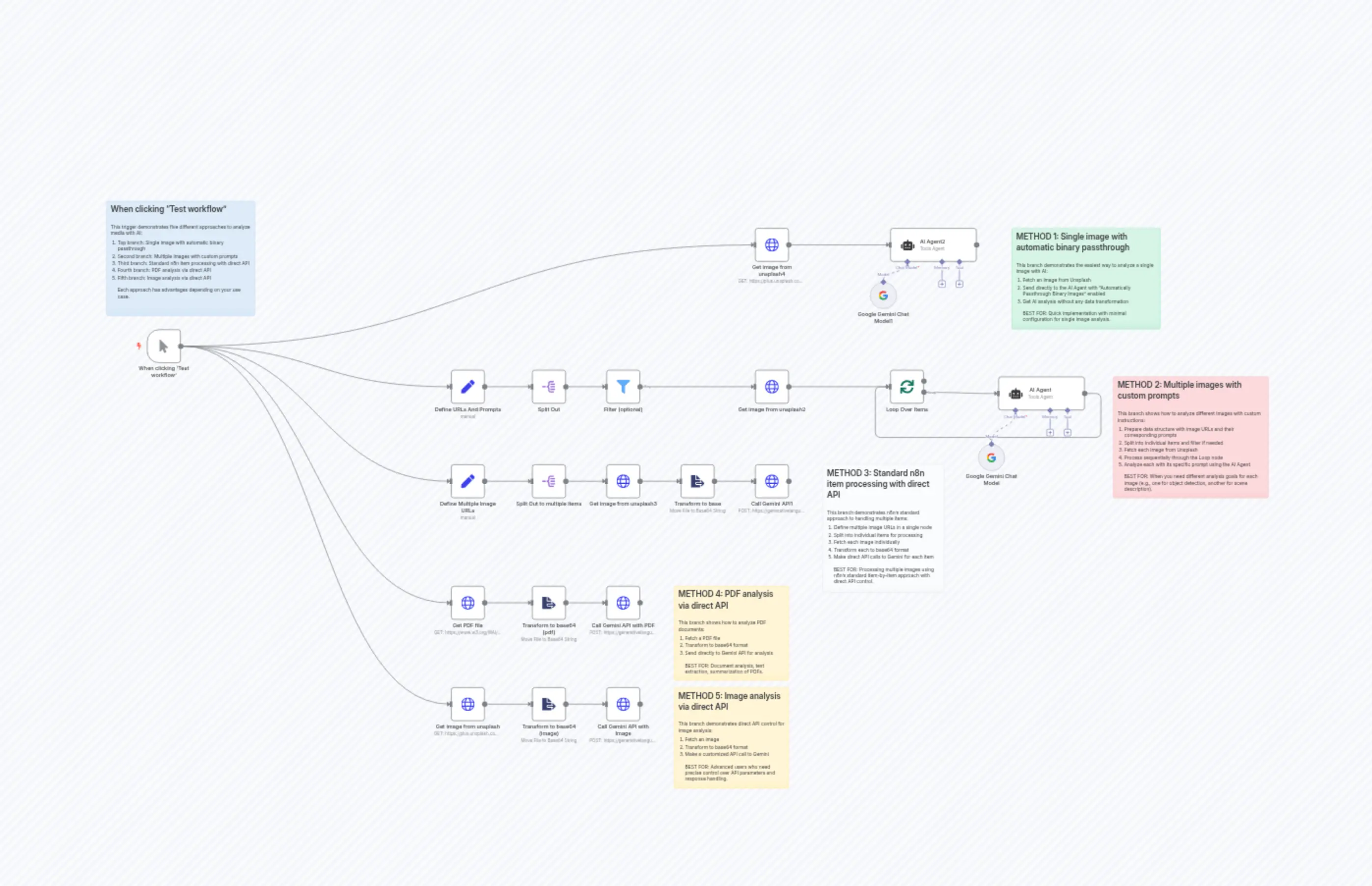
"content": "## When clicking \"Test workflow\"\n\nThis trigger demonstrates five different approaches to analyze media with AI:\n1. Top branch: Single image with automatic binary passthrough\n2. Second branch: Multiple images with custom prompts\n3. Third branch: Standard n8n item processing with direct API\n4. Fourth branch: PDF analysis via direct API\n5. Fifth branch: Image analysis via direct API\n\nEach approach has advantages depending on your use case.\n\n"
},
"typeVersion": 1
},
{
"id": "2a6236b2-c5a3-4feb-883a-b3654ce78278",
"name": "Define URLs And Prompts",
"type": "n8n-nodes-base.set",
"position": [
260,
-280
],
"parameters": {
"options": {},
"assignments": {
"assignments": [
{
"id": "95f15b6e-f66a-450a-be19-75d4c339f943",
"name": "urls",
"type": "array",
"value": "={{ \n[\n {\n url: \"https://plus.unsplash.com/premium_photo-1740023685108-a12c27170d51?q=80&w=2340&auto=format&fit=crop&ixlib=rb-4.0.3&ixid=M3wxMjA3fDB8MHxwaG90by1wYWdlfHx8fGVufDB8fHx8fA%3D%3D\",\n prompt: \"what is special about this image?\",\n process: true\n },\n {\n url: \"https://images.unsplash.com/photo-1739609579483-00b49437cc45?q=80&w=2342&auto=format&fit=crop&ixlib=rb-4.0.3&ixid=M3wxMjA3fDB8MHxwaG90by1wYWdlfHx8fGVufDB8fHx8fA%3D%3D\",\n prompt: \"what is the main color?\",\n process: true\n },\n {\n url: \"https://plus.unsplash.com/premium_photo-1740023685108-a12c27170d51?q=80&w=2340&auto=format&fit=crop&ixlib=rb-4.0.3&ixid=M3wxMjA3fDB8MHxwaG90by1wYWdlfHx8fGVufDB8fHx8fA%3D%3D\",\n prompt: \"test\", \n process: false\n }\n]\n}}"
}
]
}
},
"typeVersion": 3.4
},
{
"id": "91dd2eec-3179-4c14-857e-bb65499723be",
"name": "Sticky Note1",
"type": "n8n-nodes-base.stickyNote",
"position": [
1920,
-700
],
"parameters": {
"color": 4,
"width": 440,
"height": 300,
"content": "## METHOD 1: Single image with automatic binary passthrough\n\nThis branch demonstrates the easiest way to analyze a single image with AI:\n1. Fetch an image from Unsplash\n2. Send directly to the AI Agent with \"Automatically Passthrough Binary Images\" enabled\n3. Get AI analysis without any data transformation\n\nBEST FOR: Quick implementation with minimal configuration for single image analysis.\n\n"
},
"typeVersion": 1
},
{
"id": "2b48f2d0-8c55-40da-acf5-0d9267691817",
"name": "Filter (optional)",
"type": "n8n-nodes-base.filter",
"position": [
720,
-280
],
"parameters": {
"options": {},
"conditions": {
"options": {
"version": 2,
"leftValue": "",
"caseSensitive": true,
"typeValidation": "strict"
},
"combinator": "and",
"conditions": [
{
"id": "51b55272-94af-4761-a42e-5c91f3b8e39e",
"operator": {
"type": "boolean",
"operation": "true",
"singleValue": true
},
"leftValue": "={{ $json.process }}",
"rightValue": ""
}
]
}
},
"typeVersion": 2.2
},
{
"id": "f9f98d03-99c6-4424-b7cc-fd2ef836173b",
"name": "Sticky Note2",
"type": "n8n-nodes-base.stickyNote",
"position": [
2220,
-260
],
"parameters": {
"color": 3,
"width": 460,
"height": 360,
"content": "## METHOD 2: Multiple images with custom prompts\n\nThis branch shows how to analyze different images with custom instructions:\n1. Prepare data structure with image URLs and their corresponding prompts\n2. Split into individual items and filter if needed\n3. Fetch each image from Unsplash\n4. Process sequentially through the Loop node\n5. Analyze each with its specific prompt using the AI Agent\n\nBEST FOR: When you need different analysis goals for each image (e.g., one for object detection, another for scene description).\n"
},
"typeVersion": 1
},
{
"id": "057ecbfa-3079-451f-9376-eefcdf4ab96a",
"name": "Sticky Note3",
"type": "n8n-nodes-base.stickyNote",
"position": [
1360,
0
],
"parameters": {
"color": 7,
"width": 360,
"height": 380,
"content": "## METHOD 3: Standard n8n item processing with direct API\n\nThis branch demonstrates n8n's standard approach to handling multiple items:\n1. Define multiple image URLs in a single node\n2. Split into individual items for processing\n3. Fetch each image individually\n4. Transform each to base64 format\n5. Make direct API calls to Gemini for each item\n\nBEST FOR: Processing multiple images using n8n's standard item-by-item approach with direct API control.\n\n"
},
"typeVersion": 1
},
{
"id": "3dfbde27-7141-4558-a958-00b2891274ec",
"name": "Sticky Note4",
"type": "n8n-nodes-base.stickyNote",
"position": [
920,
360
],
"parameters": {
"width": 340,
"height": 280,
"content": "## METHOD 4: PDF analysis via direct API\n\nThis branch shows how to analyze PDF documents:\n1. Fetch a PDF file\n2. Transform to base64 format\n3. Send directly to Gemini API for analysis\n\nBEST FOR: Document analysis, text extraction, summarization of PDFs.\n"
},
"typeVersion": 1
},
{
"id": "f50dae19-77e4-4450-a516-7f0e676d161a",
"name": "Sticky Note5",
"type": "n8n-nodes-base.stickyNote",
"position": [
920,
660
],
"parameters": {
"width": 340,
"height": 300,
"content": "## METHOD 5: Image analysis via direct API\n\nThis branch demonstrates direct API control for image analysis:\n1. Fetch an image\n2. Transform to base64 format\n3. Make a customized API call to Gemini\n\nBEST FOR: Advanced users who need precise control over API parameters and response handling.\n"
},
"typeVersion": 1
}
],
"pinData": {},
"connections": {
"AI Agent": {
"main": [
[
{
"node": "Loop Over Items",
"type": "main",
"index": 0
}
]
]
},
"Split Out": {
"main": [
[
{
"node": "Filter (optional)",
"type": "main",
"index": 0
}
]
]
},
"Get PDF file": {
"main": [
[
{
"node": "Transform to base64 (pdf)",
"type": "main",
"index": 0
}
]
]
},
"Loop Over Items": {
"main": [
[],
[
{
"node": "AI Agent",
"type": "main",
"index": 0
}
]
]
},
"Call Gemini API1": {
"main": [
[]
]
},
"Filter (optional)": {
"main": [
[
{
"node": "Get image from unsplash2",
"type": "main",
"index": 0
}
]
]
},
"Transform to base": {
"main": [
[
{
"node": "Call Gemini API1",
"type": "main",
"index": 0
}
]
]
},
"Define URLs And Prompts": {
"main": [
[
{
"node": "Split Out",
"type": "main",
"index": 0
}
]
]
},
"Get image from unsplash": {
"main": [
[
{
"node": "Transform to base64 (image)",
"type": "main",
"index": 0
}
]
]
},
"Get image from unsplash2": {
"main": [
[
{
"node": "Loop Over Items",
"type": "main",
"index": 0
}
]
]
},
"Get image from unsplash3": {
"main": [
[
{
"node": "Transform to base",
"type": "main",
"index": 0
}
]
]
},
"Get image from unsplash4": {
"main": [
[
{
"node": "AI Agent2",
"type": "main",
"index": 0
}
]
]
},
"Google Gemini Chat Model": {
"ai_languageModel": [
[
{
"node": "AI Agent",
"type": "ai_languageModel",
"index": 0
}
]
]
},
"Google Gemini Chat Model1": {
"ai_languageModel": [
[
{
"node": "AI Agent2",
"type": "ai_languageModel",
"index": 0
}
]
]
},
"Transform to base64 (pdf)": {
"main": [
[
{
"node": "Call Gemini API with PDF",
"type": "main",
"index": 0
}
]
]
},
"Define Multiple Image URLs": {
"main": [
[
{
"node": "Split Out to multiple items",
"type": "main",
"index": 0
}
]
]
},
"Split Out to multiple items": {
"main": [
[
{
"node": "Get image from unsplash3",
"type": "main",
"index": 0
}
]
]
},
"Transform to base64 (image)": {
"main": [
[
{
"node": "Call Gemini API with Image",
"type": "main",
"index": 0
}
]
]
},
"When clicking ‘Test workflow’": {
"main": [
[
{
"node": "Define URLs And Prompts",
"type": "main",
"index": 0
},
{
"node": "Define Multiple Image URLs",
"type": "main",
"index": 0
},
{
"node": "Get PDF file",
"type": "main",
"index": 0
},
{
"node": "Get image from unsplash",
"type": "main",
"index": 0
},
{
"node": "Get image from unsplash4",
"type": "main",
"index": 0
}
]
]
}
}
}